中国香妆行业融媒体|中国香料香精化妆品工业协会主办
首页
产业
前沿
政策
公司
人物
专题
总编辑视点
数据
报告
香妆行业国际资讯
品牌数字空间
商务合作
曝光台
首页
›
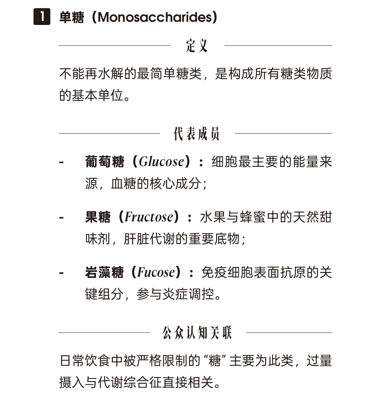
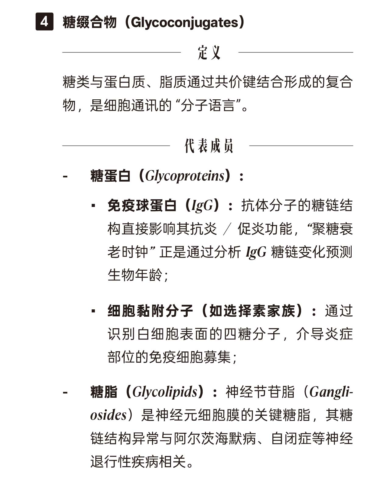
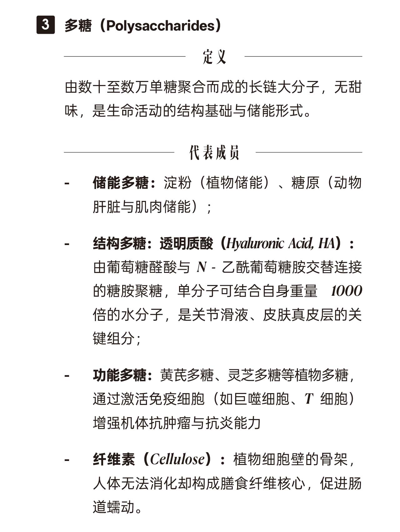
谈糖不色变
›
谈糖不色变,此糖非彼糖
谈糖不色变
谈糖不色变,此糖非彼糖
2025年07月16日 05:33
本文作者为苏旸博士,仅供参考
THE END
BRAND DIGITAL SPACE
品牌数字空间
缘启时节 科技赋能植萃
谷雨
让世界见证中国之美
敷尔佳
专研敏感肌肤
WINONA薇诺娜
皮肤年轻化专家
AOXMED瑷科缦
祛痘先分级 认准贝芙汀
贝芙汀
从0开始 专业呵护
薇诺娜宝贝
中国科技美妆领军企业
自然堂集团
成为可持续化美妆产品领导者
环亚集团
REPORT
报告
2026年中国香水行业研究及消费者洞察报告
2025年12月3日,由中国香料香精化妆品工业协会主办的,以“共传东方韵,同调世界香”为主题的第二届中国调香师大会(CCPF)在广州隆重举行。全球新经济产业第三方数据挖掘和分析机构iiMedia Research(艾媒咨询)受邀参与,艾媒咨询分析师出席此次大会并深度解读了《2025-2026年中国香水行业消费洞察与品牌市场策略研究》。
2025.12.05 09:06
“透明质酸效应”打造更多化妆品产业中国名片
所谓透明质酸效应,是指济南的福瑞达、华熙生物聚焦透明质酸原料,经过30多年深耕科研,突破应用边界、产业边界,不仅成功占领全球市场,还带动了国内以透明质酸为核心的化妆品、药品、医疗器械、食品等关联产业,拉动了整个产业链的发展和社会经济增长。 “既有新材料的科技创新,又有经济价值和环保效益。”颜江瑛表示,济南“透明质酸效应”是新质生产力的具体体现。
2025.06.20 12:05
《国货美妆向何处去?》特稿系列
要不要重回品牌的道路?答案是肯定的。 我前一段时间,走访了一些美妆企业,有国货美妆头部企业,也有国际大牌企业。其中,一个最深的感触就是:国货美妆亟需重回品牌的道路,并且要像外资国际大牌学习如何以长线思维来做品牌。众所周知,随着行业的内卷、流量红利的下行以及增收不增利的趋势明显,美妆市场正处于“重新”的阶段,其中一个最核心的命题就是构建品牌价值。
2024.12.22 08:53
美妆企业需早做筹谋
“双12”已成为电商行业年末大促的重要节点之一,拼多多、淘宝、京东、抖音电商、快手电商、微信小店、分期乐商城等均推出各种优惠活动,对消费者来说仍具有一定吸引力。 然而,今年的“双12”结束得却有些悄无声息,曾经风光不亚于618的年终大促,如今仿佛在无人在意的角落草草收场,今年的双12,缘何落寞至此?
2024.12.16 08:11
珀莱雅、欧莱雅、圣罗兰等头部品牌趋势加深,国货品牌表现突出
近日,随着双十一的收官各平台纷纷对战绩和品牌表现进行盘点,从市场规模、品牌竞争格局到品类表现再到消费者需求与偏好,让我们得以洞察美妆市场的脉搏波动。
2024.12.03 08:30
查看更多
DATA
数据
重磅报告揭示产业集群效应新格局!
日前,在东方美谷国际化妆品大会上,中国香料香精化妆品工业协会产业研究中心主任姚永斌分享了《2025中国美丽健康产业集群研究报告》。中国香妆融媒体根据该报告内容,进行了整理编辑,形成本文,以飨读者。
2025.12.02 04:40
抖音电商美妆护肤热门品牌榜
2025年10月27日-11月2日
2025.11.03 13:42
抖音电商美妆护肤热门品牌榜
2025年10月
2025.11.03 12:56
抖音电商美妆护肤热门品牌榜
2025年9月
2025.10.10 11:12
抖音电商美妆护肤热门品牌榜
2025年9月1日-9月7日
2025.09.09 01:06
查看更多
Copyright © 2024 中国香料香精化妆品工业协会. 保留所有权利。
京ICP备06007499号-3