特别报道
工信部公示首批生物制造标志性产品名单
华熙生物榜上有名
2025年08月01日 12:15
为贯彻落实全国新型工业化推进大会精神,推动生物制造领域原创性、颠覆性技术攻关和标志性产品推广应用,加速创新成果向现实生产力转化,提升生物制造“技术研发—生产制造—市场推广”一体化发展能力,工业和信息化部组织开展了生物制造标志性产品征集工作。
依据相关工作部署及工作方案,经过各省级工业和信息化主管部门推荐和专家评审评价等程序,工业和信息化部现已遴选形成“生物制造标志性产品名单(第一批)”。该名单于即日起正式公示。
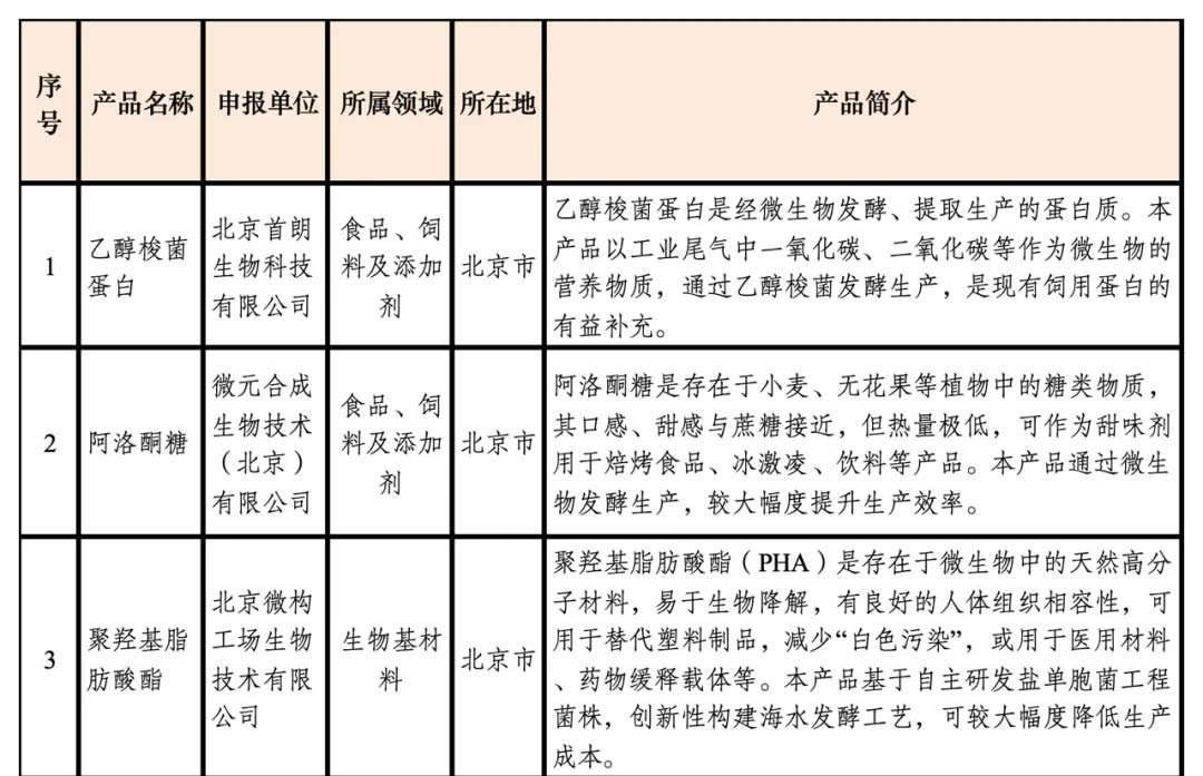
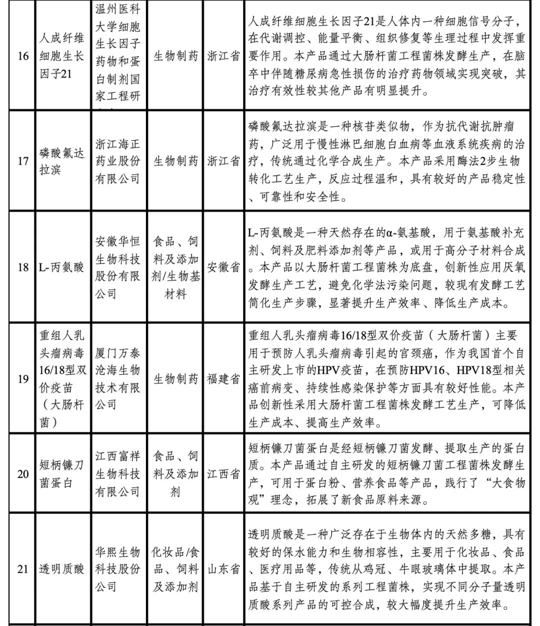
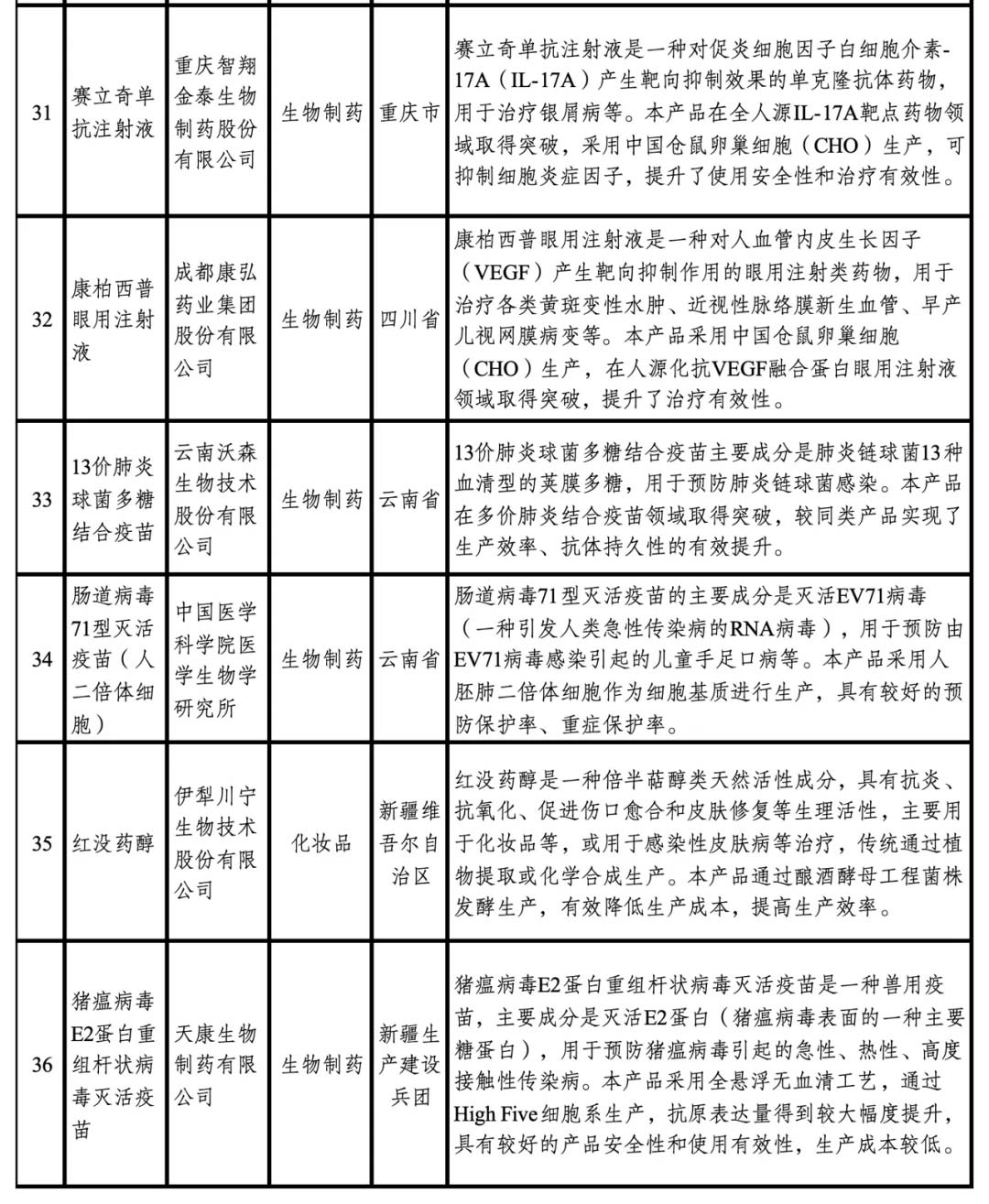
生物制造标志性产品名单(第一批)
中国美肤科学传播平台Bioπ发布本文只是为了传递更多讯息,不代表有任何倾向性的意见或暗示,仅供参考。
THE END
Copyright © 2024 中国香料香精化妆品工业协会. 保留所有权利。
京ICP备06007499号-3

















